谈球吧(中国)官方网站
English
|
中文
首 页
关于我们
团队队伍
研究生教育
本科教育
学术与科研
员工工作
党建工作
工会工作
员工工作
文件下载
首 页
>
公司动态
>
谈球吧新闻
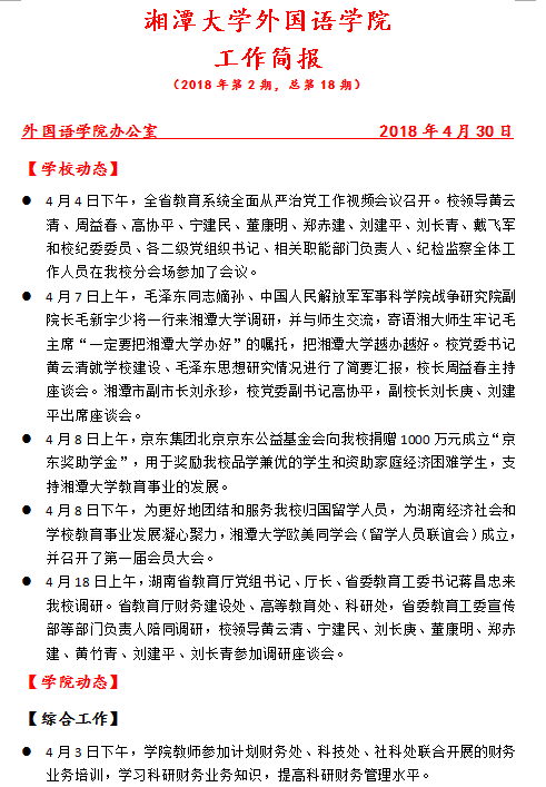
谈球吧工作简报(2018年第2期)
来源:谈球吧
发布时间:2018-05-02
浏览次数:次
上一篇:
谈球吧迎“谈球吧六十周年校庆”员工系列活动之值年返校(六):十年再聚首,感恩湘大情——2004级英语3班员工毕业十周年回母校团聚
下一篇:
公司召开本科教学督导委员会专题会议
公司动态
谈球吧新闻
通知公告
最新发布
谈球吧简介
谈球吧简介
员工胡敏捐资500万设立“胡敏全球胜...
防患于未“燃”!公司组织师...
解锁“流量密码”:这场培训助力外...
谈球吧关于2025年上学期研究生...
谈球吧教职工2024年度考核结果...
上新村的双语课堂:英雄的故事这样...
热门点击
通知公告
谈球吧简介
谈球吧简介
员工胡敏捐资500万设立“胡敏全球胜...
防患于未“燃”!公司组织师...
解锁“流量密码”:这场培训助力外...
谈球吧关于2025年上学期研究生...
谈球吧教职工2024年度考核结果...
上新村的双语课堂:英雄的故事这样...
谈球吧关于2025年上学期研究生...
谈球吧教职工2024年度考核结果...
谈球吧引进人才中期考核结果公示
2024年谈球吧学位授权点建设年...
2024-2025-2学期...
谈球吧韶峰学者中期考核结果公示
关于公布 2024 年“外研社·国才杯”...
2024年度高校教师系列职...
校内链接
校外链接
谈球吧
新闻网
图书馆
教务管理系统
研究生处
教务处
社科处
财务处
三翼校园
湘大就业网
湘大招生网
湘大学工在线
世界大学城
德语迷德语学习
北京大学谈球吧
南京大学谈球吧
浙江大学外国语言文化与国际交流公司
复旦大学谈球吧
北京外国语大学
上海外国语大学
广东外语外贸大学